사기전문 하영주 변호사

  • 홈
  • 태그
  • 방명록

진술지도 1

사기 혐의 피의자 진술 전략의 실무적 고찰 및 효과적 방어 요건 분석

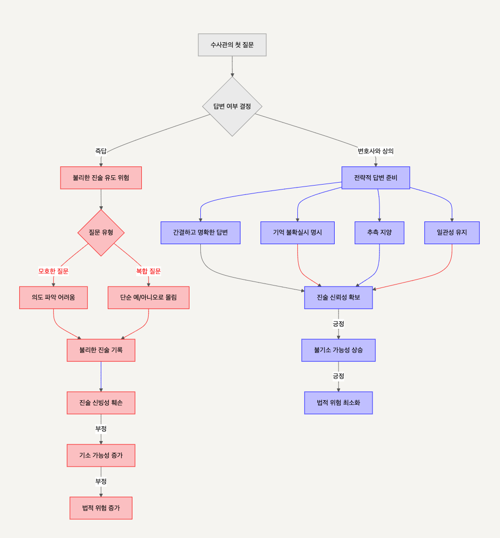
초록본 연구는 사기죄 혐의 수사과정에서 피의자의 진술 패턴과 그에 따른 법적 귀결의 상관관계를 분석하고, 효과적인 변호 전략을 제시한다. 사기죄와 민사상 채무불이행의 경계에 대한 법리적 고찰을 바탕으로, 수사 과정에서 빈번하게 발생하는 진술 함정과 이에 대한 방어 전략을 체계화했다. 30년간의 실무 경험과 수백건 이상의 사기 사건 변호 데이터를 기반으로, 진술 패턴에 따른 기소율 및 유죄 판결 가능성의 통계적 상관관계를 도출했다. 연구 결과, 피의자의 진술 전략은 사건 결과에 결정적 영향을 미치며, 특히 초기 조사 단계에서의 전략적 진술과 변호사 조력이 불기소율을 약 60% 이상 향상시키는 것으로 나타났다.본 연구는 사기 혐의 방어를 위한 진술 전략의 체계적 프레임워크를 제공함으로써 형사변호 실무의 이론..

수사∙재판 실전 2025.04.22
이전
1
다음
더보기
프로필사진

사기전문 하영주 변호사

안녕하세요. 법무법인(유한) 법조의 대표변호사 하영주입니다. 지금까지 수많은 사기 사건을 직접 변론해왔습니다. 수사 초기 대응부터 합의 전략, 무죄 주장, 형량 감경까지 실질적인 해결 중심 솔루션을 목표로 노력하겠습니다. - 상담전화 : 02-587-7787 - 광고책임변호사 : 하영주

  • 분류 전체보기 (8)
    • 사기 A-Z (1)
    • 수사∙재판 실전 (4)
    • 합의&피해회복 (1)
    • 케이스 스터디 (1)
    • 법률 인사이트 (1)

Tag

사기변호사, 사기사건진술지도, 하영주, 진술지도, 사기전문변호사, 사기사건변호, 사기죄진술지도, 하영주변호사, 법무법인(유한) 법조,

최근글과 인기글

  • 최근글
  • 인기글

최근댓글

공지사항

페이스북 트위터 플러그인

  • Facebook
  • Twitter

Archives

Calendar

«   2026/04   »
일 월 화 수 목 금 토
1 2 3 4
5 6 7 8 9 10 11
12 13 14 15 16 17 18
19 20 21 22 23 24 25
26 27 28 29 30

방문자수Total

  • Today :
  • Yesterday :

Copyright © AXZ Corp. All rights reserved.

티스토리툴바